首页
选手温馨提示
项目全貌
合作伙伴
会议直播
照片直播
【东北西北区】区域评审
注册/登录
请您
使用微信扫描右侧健康界小程序码
,
授权注册/登录后,通过“
我的项目
”实现以下功能:
专属日程
参会指南
个性任务
现场签到
报名创新参访
报名海风晨跑
微信扫一扫
更多功能邀您体验
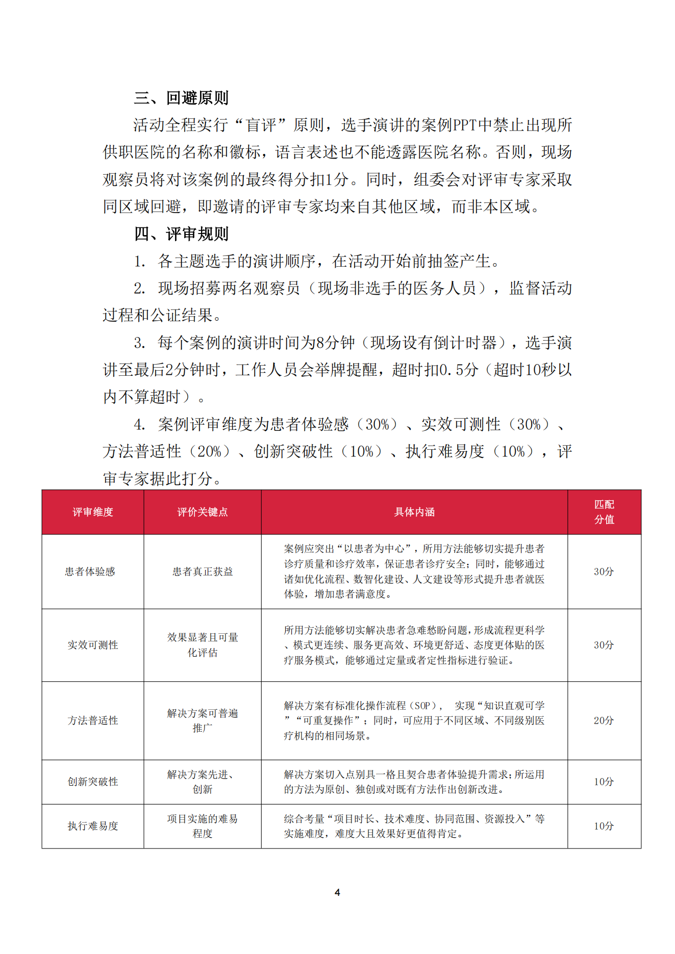
选手温馨提示